As a product designer, I understood that this wasn't merely about collecting user data, but creating a first interaction that would welcome young, value-conscious shoppers into a playful digital ecosystem. My design process began with deep user research, mapping the emotional journey of a teenager or young adult encountering the Five Below account experience for the first time.
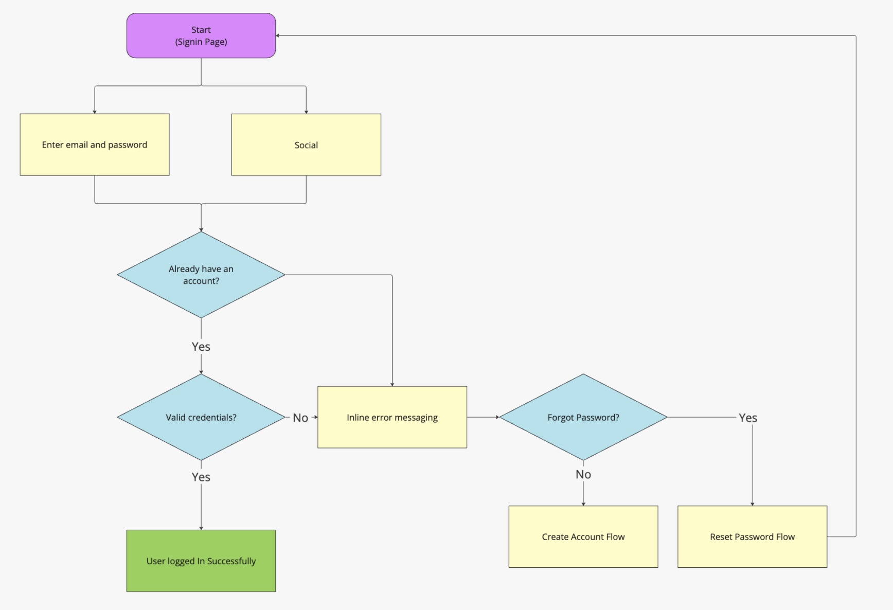
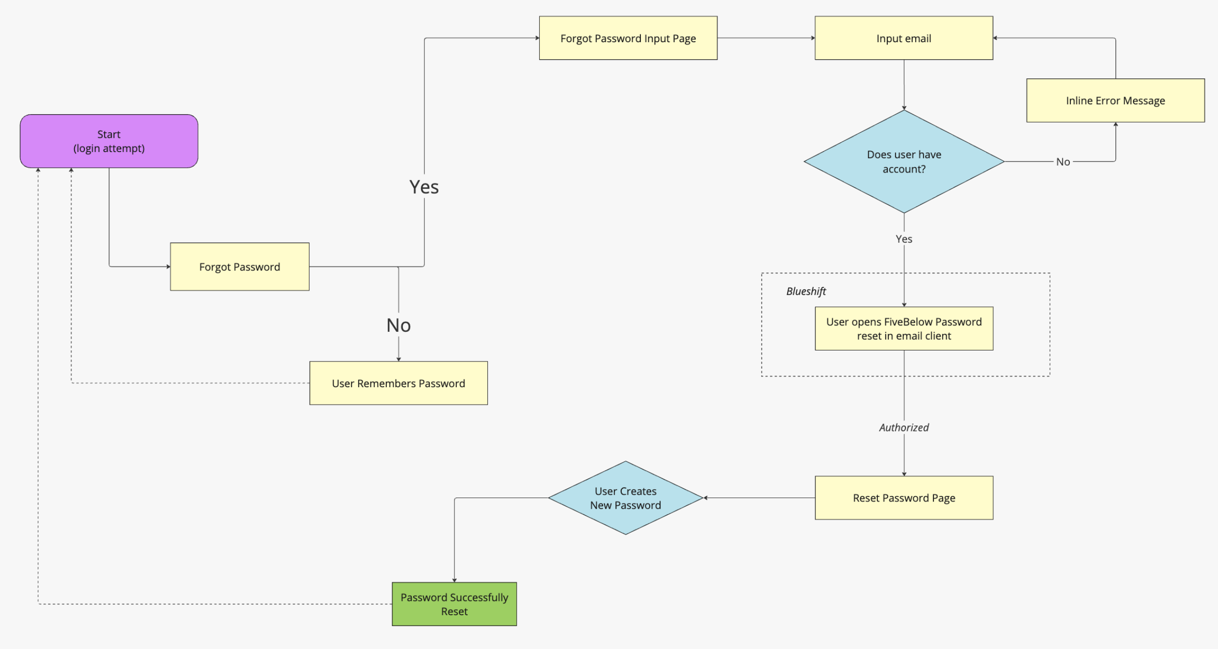
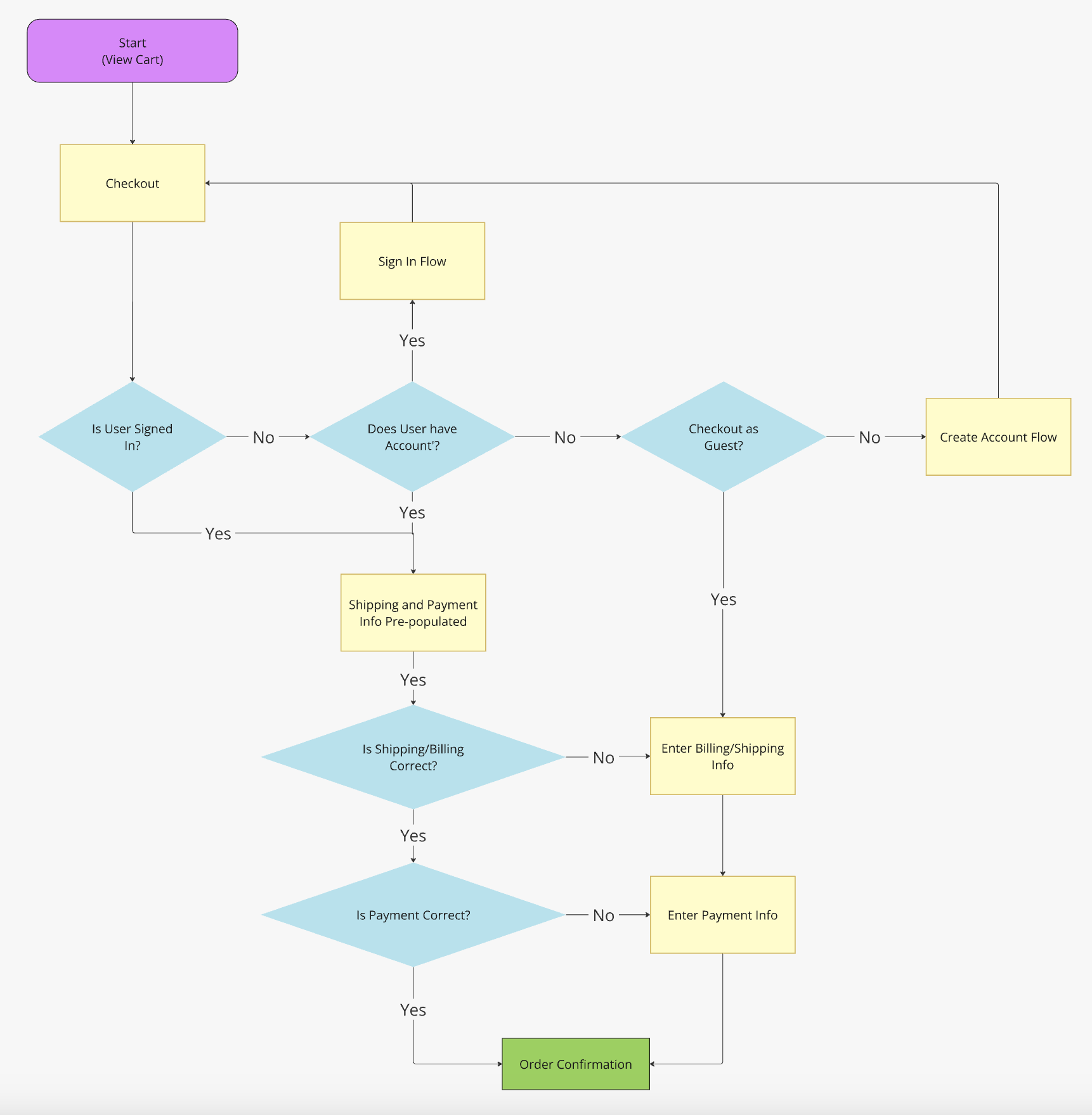
Diving into the account feature project, I knew that understanding our users was the critical first step in creating a truly impactful digital experience. My process began with developing comprehensive user personas, meticulously crafting detailed archetypes that went beyond demographics to capture the motivations, pain points, and digital behaviors of Five Below's core audience. Simultaneously, I conducted an in-depth competitive analysis, systematically examining account creation flows across retail to identify best practices, unique approaches, and potential innovation opportunities. This research became the foundation for defining precise use cases, mapping out potential user interactions that are looking for a seamless, engaging registration experience. By synthesizing user research, competitive insights, and strategic thinking, I created a holistic design to set the foundation for an MVP account experience.
Vision: Deliver personalized, fun, and seamless omni-channel experiences that wow customers at every touchpoint, fostering deep brand loyalty and driving long-term customer value at Five Below.
Mission: Simplify and enhance our customers' shopping journey by providing a personalized, secure, and frictionless account experience that empowers customers to shop effortlessly, access exclusive benefits, and enjoy a tailored shopping experience with every visit.






I mapped out every potential user touchpoint from an MVP perspective—from initial landing to account creation, preference selection, and erros interactions—ensuring that each step not only collected necessary information but also reinforced the brand's voice. By visualizing these flows through detailed wireframes and interaction diagrams, I could anticipate potential user hesitations and design elegant solutions that would transform a mundane account setup into an exciting gateway to the Five Below shopping experience.






















Selected Works
Five Below Account Project (WIP)Product Design
Five BelowCorporate Design
NexonProduct Design
Case Study: Reinventing the Five Below BOPIS ExperienceProduct Design
eBagsUI/UX Design